chronology.guru
chronology.guru
Discover timelines
Create timeline
About this project
Discord
User guide
chronology.guru
[Re:RWBY] Remnant
<see whole timeline
20,000 BC
–
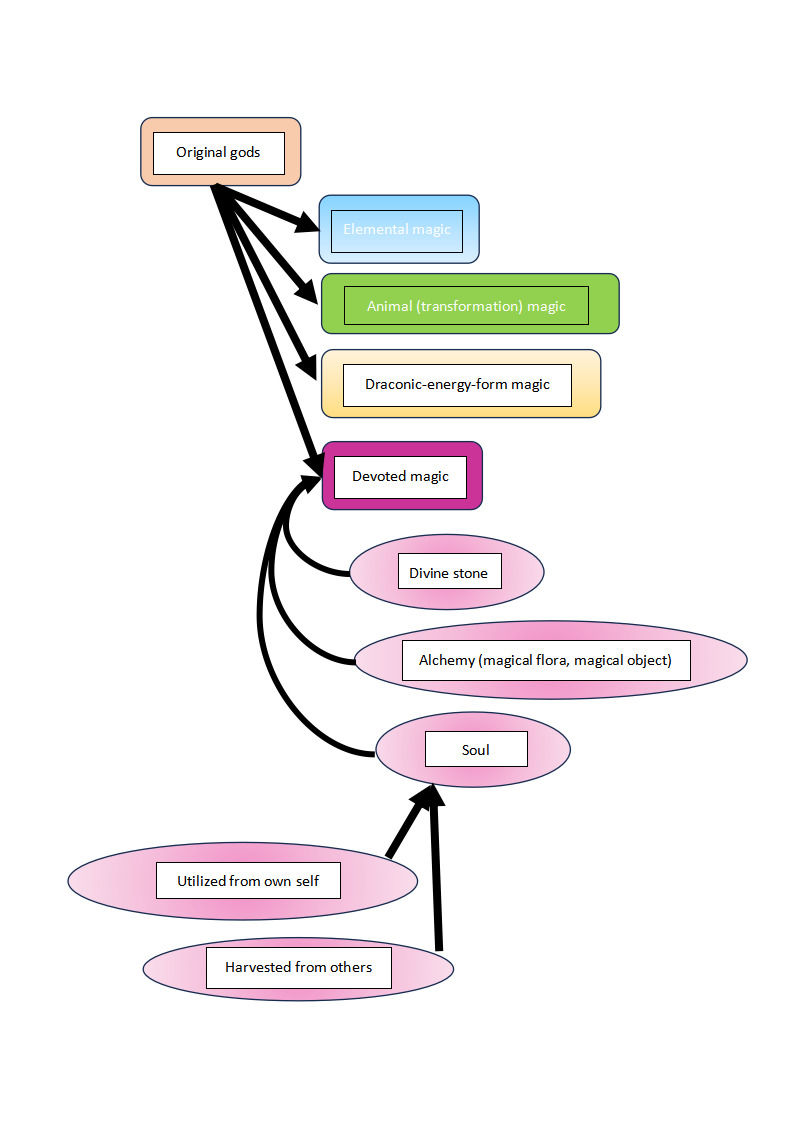
Beginning of First world [Age of Original Magic]
View full image
No text